
| Engine : Electricity - 492/1386 |
|---|
| « Previous Question |
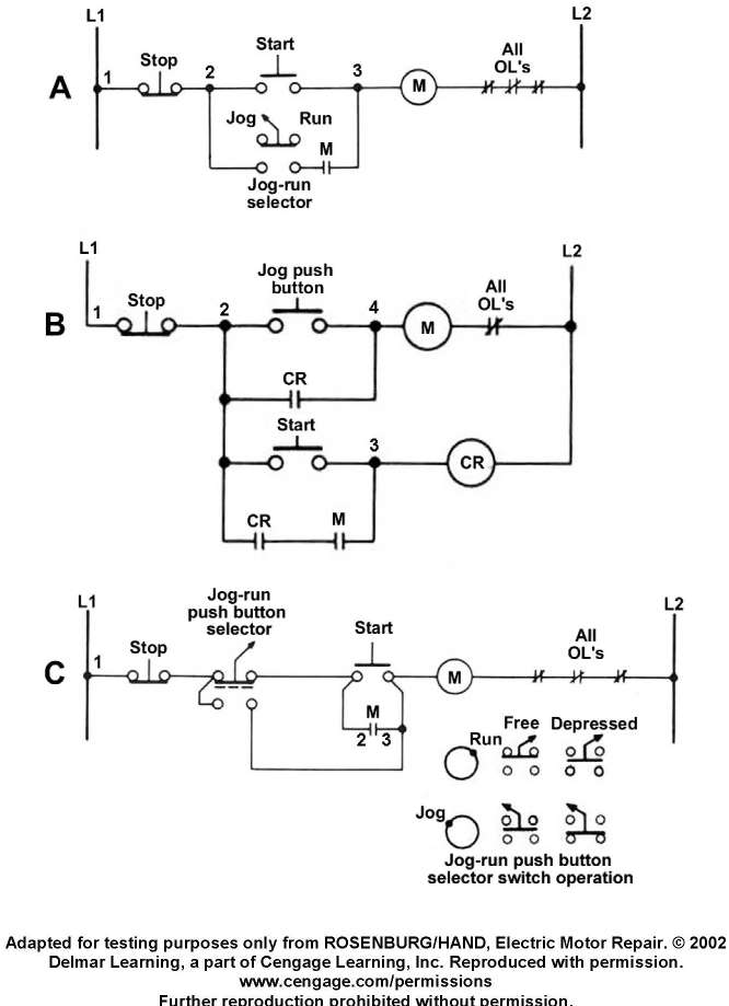
| When a motor is started by the controller shown in figure "C" of the illustration, what circuit components are in the holding current flow path through the control circuit while the motor is in operation? Illustration EL-0010 |
| A) the stop button contacts, the "B2" contacts, the "M" contacts, the "M" coil and the "OL" contacts |
| B) the stop button contacts, the "A2" contacts, the "M" coil and the "OL" contacts |
| C) the stop button contacts, the "A1" contacts, the "M" coil and the "OL" contacts |
| D) the stop button contacts, the "B1" contacts, the "M" contacts, the "M" coil and the "OL" contacts |
loading answer...
Illustration EL-0010
| Comments |
|---|
| jimbo95 - 2018-07-08 23:47:55 Member (5) |
| does anyone see any b 1 contacts in diagram C or am I blind |
| m7mikim - 2017-09-28 04:23:25 Member (1) |
| Where is B1 in Diagram C? |
